实探!上海超速电动车租赁公司被查!哈啰租电动车门店批量下架

admin 2 0

专题:提升消费品质——聚焦2026 “315晚会”

  3月15日,中央广播电视总台“3·15”晚会报道,多家电动自行车租赁公司,将电动自行车解除限速向消费者出租。

  报道指出,部分电动自行车平均速度在30至50公里每小时,最高时速可达80公里,远超国标上限25公里每小时。

  而相关企业、门店为了让这些超速超标电动自行车顺利上路,通过提前上牌、直接买牌,甚至造假套牌等方式,取得电动自行车牌照。

  执法人员现场调查违规公司

  “3·15”晚会报道中提到的涉事电动自行车租赁公司包括哈啰租电动车、畅派出行、天空出行等。

  铂京斯网络科技(上海)有限公司(下称“铂京斯公司”)是涉事品牌畅派出行的运营方。3月16日,证券时报记者到达铂京斯公司办公场地,静安区公安及市场监管部门人员已到达公司进行调查。 

实探!上海超速电动车租赁公司被查!哈啰租电动车门店批量下架-第1张图片-51吃大瓜

  铂京斯公司公司前台摆放有若干辆电动自行车,但前台并无人员办公。其他办公室虽然工位众多,但记者在现场等候多时,也未见该公司员工上班。

  现场,静安区公安及市场监管部门等执法人员正对铂京斯公司进行检查,并向铂京斯公司相关负责人了解情况。现场相关执法人员告诉证券时报记者,该事项目前正在调查中,不方便接受采访。

实探!上海超速电动车租赁公司被查!哈啰租电动车门店批量下架-第2张图片-51吃大瓜

  3月16日凌晨,上海市静安区市场监督管理局发布情况通报,称针对央视“3·15”晚会曝光的电动自行车租赁违规问题,区委、区政府高度重视,第一时间成立联合调查组,赴涉事企业铂京斯网络科技(上海)有限公司开展现场核查,连夜就电动自行车篡改速度、违规更换电池等问题开展调查取证,相关进展及处理结果将及时向社会公布。

  通报称,下一步,该局将联合相关部门,在全区范围内开展电动自行车租赁领域违法乱象专项整治,全力守护市场秩序。

实探!上海超速电动车租赁公司被查!哈啰租电动车门店批量下架-第3张图片-51吃大瓜

  证券时报记者注意到,铂京斯公司运营的畅派出行APP尚在正常运营,并可正常下单租赁车辆。但记者联系APP中的部门门店后,有门店负责人告诉记者,他们早在去年就已与铂京斯公司终止合作。

  哈罗租电动车门店大量下架

  “3·15”晚会曝光的哈啰租电动车,是行业内的头部品牌,其隶属于知名本地出行和生活服务平台哈啰。

  据哈啰官网介绍,2023年2月哈啰推出哈啰租电动车,为广大消费者提供一种便捷、环保的出行方式。通过哈啰租电动车平台可以轻松找到附近电动车租赁点,同时也为商家提供了一个高效、便捷的交易撮合平台,充分利用闲置的电动车资源,实现商业价值最大化。

实探!上海超速电动车租赁公司被查!哈啰租电动车门店批量下架-第4张图片-51吃大瓜

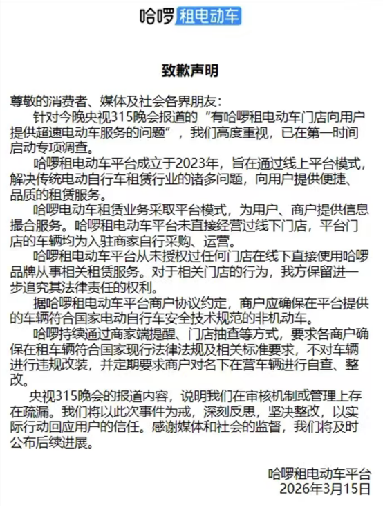
  3月15日晚,哈罗租电动车平台回应“3·15”晚会报道,公司表示,哈啰电动车租赁业务采取平台模式,为用户、商户提供信息撮合服务。哈啰租电动车平台未直接经营过线下门店,平台门店的车辆均为入驻商家自行采购、运营。

  哈啰租电动车平台从未授权过任何门店在线下直接使用哈啰品牌从事相关租赁服务。对于相关门店的行为,公司保留进一步追究其法律责任的权利。

  据哈啰租电动车平台商户协议约定,商户应确保在平台提供的车辆符合国家电动自行车安全技术规范的非机动车。哈啰持续通过商家端提醒、门店抽查等方式,要求各商户确保在租车辆符合国家现行法律法规及相关标准要求,不对车辆进行违规改装,并定期要求商户对名下在营车辆进行自查、整改。

实探!上海超速电动车租赁公司被查!哈啰租电动车门店批量下架-第5张图片-51吃大瓜

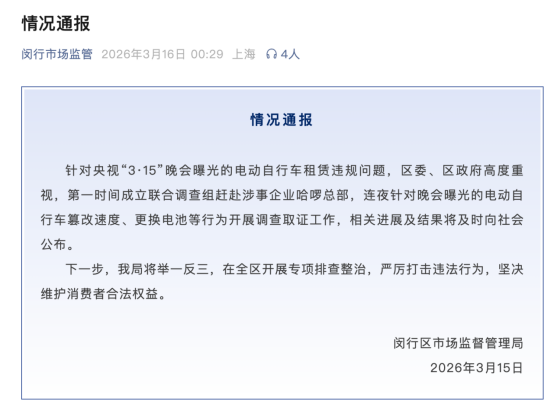
  3月16日凌晨,上海市闵行区市场监督管理局发布通报,称已第一时间成立联合调查组赶赴涉事企业哈啰总部,连夜针对晚会曝光的电动自行车篡改速度、更换电池等行为开展调查取证工作,相关进展及结果将及时向社会公布。

实探!上海超速电动车租赁公司被查!哈啰租电动车门店批量下架-第6张图片-51吃大瓜

  证券时报记者注意到,3月15日晚11时左右,哈罗租电动车平台上海区域仍正常运营,用户可正常下单租赁,但3月16日早间该平台在上海区域显示无门店。

  此外,在杭州、广州、河南安阳等城市,3月16日早间仍可正常下单,目前页面也已无可下单门店。

抱歉,评论功能暂时关闭!